2018年《中级会计实务》1—2章高频考点答疑汇总
2018年中级会计职称考试还剩3个月不到的备考期,仁和会计小编今日为大家整理了中级会计实务1—2章的高频考点答疑,对这些知识点还没有掌握熟练的考生快来收藏吧!
第一章总论
1.常见的体现实质重于形式的情形有哪些?
回答:实质重于形式要求企业应当按照交易或者事项的经济实质进行会计确认、计量和报告,不仅仅以交易或者事项的法律形式为依据。(如果企业仅仅以交易或者事项的法律形式为依据进行会计确认、计量和报告,容易导致会计信息失真,无法如实反映经济现实和实际情况)
“实质”是指交易或事项的经济实质,“形式”是指交易或事项的法律形式。
常见的情形有:
①将融资租入固定资产视为企业自有的资产进行核算
②售后回购(回购价格固定或可确定)不能确认销售收入
③售后租回形成融资租赁的,不确认销售收入
④长期股权投资中控制和共同控制以及重大影响的判断
⑤附追索权的应收票据贴现,将取得金额作为借款处理
⑥关联方关系的认定
⑦合并财务报表的编制
2.如何区分收入、费用和利得、损失?
回答:

3.如何理解资产的账面余额与账面价值?
回答:“账面价值”与“账面余额”是两个不同的概念。
账面价值是指某科目(通常是资产类科目)的账面余额减去相关备抵项目后的净额。如应收账款账面余额减去相应的坏账准备后的净额为账面价值。
账面余额是指某科目的账面实际余额,不扣除作为该科目备抵的项目(如固定资产累计折旧、相关资产的减值准备等)。
常见资产账面价值与账面余额计算如下:

第二章存货
1.为什么代制品和代修品属于企业的存货?
回答:代制品和代修品作为企业的存货,指的是在企业代制或代修的过程中,产生的由企业自己承担的一部分耗费,并不是指代制品和代修品的整体价值。
假设甲公司委托 A 公司加工一批零件,甲公司提供材料 100 万元,A 公司加工过程中发生直接人工 20 万元,其他材料费用 10 万元,则此时 A 公司存货项目中列示的金额为 30 万元。
2.委托加工的应税消费品收回后如何区分代收代缴消费税是否计入收回存货成本?
回答:
1)委托方收回应税消费品时,若以高于受托方的计税价格出售的,则委托方收回委托加工物资时,受托方代收代缴的消费税计入“应交税费——应交消费税”科目借方,不计入收回应税消费品成本。
2)若以不高于受托方的计税价格直接出售的,则委托方收回委托加工物资时,受托方代收代缴的消费税直接计入收回应税消费品成本。
3)若收回委托加工物资用于连续生产应税消费品,则受托方代收代缴的消费税计入“应交税费——应交消费税”科目借方,不计入收回应税消费品成本。
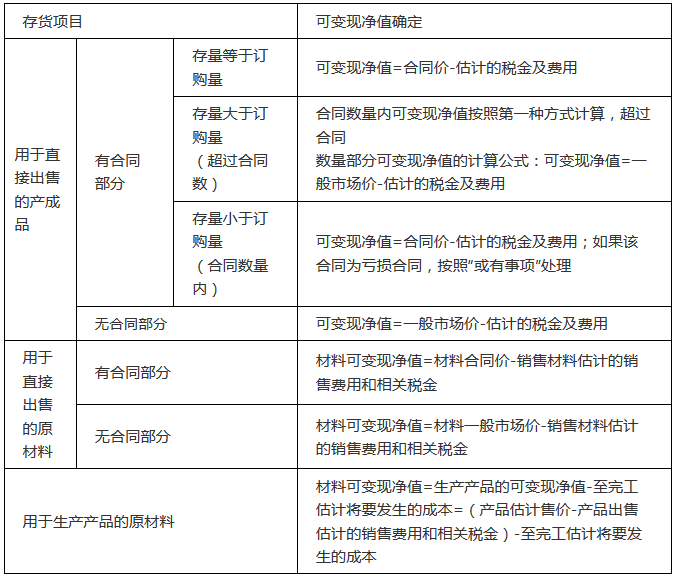
3.不同情况下存货可变现净值如何确定?
回答:

4.如何区分结转存货跌价准备与存货跌价准备的转回?
回答:
1)存货跌价准备的结转是指已经计提存货跌价准备的存货出售时,应将其对应部分的存货跌价准备结转至主营业务成本。
会计分录如下:
借:存货跌价准备
贷:主营业务成本
原因:存货持有期间已经计提存货跌价准备的,计提时对应科目为“资产减值损失”,减少当期净利润金额,将存货出售时,若按照存货成本(即没有扣除存货跌价准备)来结转主营业务成本,这样计提的存货跌价准备部分就重复计入到损益中。因此将存货出售时,要以存货账面价值(即扣除存货跌价准备)结转至主营业务成本,防止重复计入损益。
或者理解为先按照成本结转至主营业务成本,再将计提的存货跌价准备冲减已经结转的主营业务成本。
2)存货跌价准备的转回是指已经计提存货跌价准备的存货,期末时导致其发生减值的迹象消失,存货价值回升,从而反向转回已经计提的存货跌价准备,冲减资产减值损失。
会计分录如下:
借:存货跌价准备
贷:资产减值损失
原因:企业应在每一资产负债表日,比较存货成本与可变现净值,计算出应计提的存货跌价准备,再与已提数进行比较,若应提数大于已提数,应予补提。企业计提的存货跌价准备,应计入当期损益(资产减值损失)。
当以前减记存货价值的影响因素已经消失,减记的金额应当予以恢复,并在原已计提的存货跌价准备金额内转回,转回的金额计入当期损益(资产减值损失)。
5.出售存货将存货跌价准备结转至主营业务成本,为什么不冲减资产减值损失?
回答:存货持有期间已经计提存货跌价准备的,计提时对应科目为“资产减值损失”,减少当期净利润金额。将存货出售时,若按照存货成本(即没有扣除存货跌价准备)来结转主营业务成本,这样计提的存货跌价准备部分就重复计入到损益中。因此将存货出售时,要以存货账面价值(即扣除存货跌价准备)结转至主营业务成本,防止重复计入损益。
存货按照高于成本价格出售,只能表示存货出售的时候,没有发生损失,但是并不能表示之前导致存货减值的减值迹象消失,所以不能冲减资产减值损失。
仁和会计中级会计职称专项通关,名师点拨考试重难点,攻克得分点,轻松通关取证!申请免费试听课>>>


会计考证
实操做账
税务实务
管理晋升
音频
视频
考证时间查询
报名条件查询
会计职业测评
就业薪资评估
关于仁和
申请线下试听
查询附近校区